This is a beta version of Sympathetic Orchestra - we are currently working on a newer version of Sympathetic Orchestra, using more advanced Google AI Edge-powered Computer Vision hand and face tracking on webcam data to responsively interact with dynamic audio music playback and develop tacit practicing experiences. We plan to evaluate the system's effectiveness through micro-analysis of the students' multimodal utterances as they explain and use the system, assessing the cognitive ergonomics of the system in the students' intuitive perception-action loops, and examining how the sound output serves as feedback shaping their skill development. → Papers

I want to develop a tool to assist in conducting practice.
The sensor recognizes the movement, and the virtual band in the computer plays according to the motion and giving feedback to the practitioner through images and sounds.
I found that not only amateurs, but even conducting students, can only practice by following the recording of the piece.
When reading the full score, conductors have to rely on the piano and imagine the feedback from the band.
I want to conduct a virtual orchestra on my computer just like a real symphony orchestra.
Research and divergence


Input:
The conductor uses hand gestures to give instructions to the band, and the band adjusts the performance according to the motion. If I want to simulate this process to achieve a real practice effect, the input devices (sensors) must be capable of recognizing the movements of hands without forcing the conductor to change the habitual conducting gestures.
Source of audio:
It would be ideal to operate the expressions in midi files in real time in DAW (Digital Audio Workstation), but DAW does not provide an interface for users to develop. Moreover, playing dozens of parts in real time with a DAW requires high computer performance, which is currently impossible. I can only use the DAW to make the audio of each part (this process is similar to rehearsal), and use the program to process and adjust the audio in real time to simulate the conductor.


Sensor:
Motion recognition using Leap Motion.
Information Processing:
Program written by myself.
Interaction:
Visual and auditory feedback are realized through a computer monitor and speakers (or headphones). The interactive interface was designed using Processing.
Feedback:
Cursors for hand movements, band parts (for operation) are displayed on the screen. Speakers or headphones are used to play audio. Band status and cursors displayed on the screen provide feedback to the user about the status and actions of each part. The audio of each part is adjusted for expression according to the action.
/* --- Code Line 1-200 --- */
/* --- Sympathetic Orchestra by Bob Tianqi Wei, 2022 --- */
import processing.sound.*;
import de.voidplus.leapmotion.*;
Sound s;
AudioIn in;
Amplitude amp;
/* Modify the basic parameters. */
static final int n_parts = 18;
static final int n_grid_X = 16, n_grid_Y = 7;
static final int sizeX = 1920, sizeY = 1080;
static final int globalX = 50, globalY = 50; // The margin size.
/* Defining the objects and arrays according to the basic parameters above.
No need to modify! */
static SoundFile soundfilePtr[] = new SoundFile[n_parts];
static Amplitude ampPtr[] = new Amplitude[n_parts];
public static int[][] unitAttributes = new int[n_parts][4];
public static float[][] textAttributes = new float[n_parts][2];
public static int[][] colors = new int[n_parts][3];
public static float[] ampvalue = new float[n_parts]; // The actual values of the output of the soundtracks.
public static float[] ampVals = new float[n_parts]; // The input values to correct the volume of the soundtracks.
static float ampValCoef = 1;
static LeapMotion leap;
static final int unitX = (sizeX - globalX * 2) / n_grid_X, unitY = (sizeY - globalY * 2) / n_grid_Y, rectRad = 40;
static final int dX = unitX / 4, dY = unitY / 4; // The distance between grids when drawing the rectangles.
static long playTime = 0;
static long lastTime;
public static int lookupTable[][] = new int[n_grid_Y + 1][n_grid_X + 1];
public static int states[] = new int[2];
/* Parameters related to analyzing user inputs. */
static int minY = 0, maxY = sizeY, minX = 0, maxX = sizeX;
static final float grabThreshold = 0.8, releaseThreshold = 0;
static final float lowVoiceVal = 0.01;
static boolean isPlaying = false;
/* Defining the GUI. */
public static int[][] units = {{2, 5, 1, 2, 255},
{2, 7, 1, 2, 255},
{2, 9, 1, 2, 255},
{2, 11, 1, 2, 255},
{0, 8, 1, 4, 255},
{1, 8, 1, 2, 255},
{1, 10, 1, 2, 255},
{1, 12, 1, 1, 255},
{0, 6, 2, 2, 255},
{0, 4, 2, 2, 255},
{1, 3, 2, 1, 255},
{5, 0, 2, 7, 255},
{3, 1, 2, 6, 255},
{3, 7, 2, 4, 255},
{5, 9, 2, 7, 255},
{3, 11, 2, 4, 255},
{2, 4, 1, 1, 255},
{5, 7, 2, 2, 100}
};
public final static String[] texts = {"Flute",
"Oboe",
"Clarinet",
"Bassoon",
"French Horns",
"Trumpets",
"Trombones",
"Tuba",
"Timpani",
"Percussion",
"Piano",
"Violin 1",
"Violin 2",
"Viola",
"Cello",
"Bass",
"Harp",
"Conductor"
};
// Must ensure: texts.length == units.length
public final static boolean[] muted = {false,
false,
false,
false,
false,
false,
false,
false,
false,
true,
false,
false,
false,
false,
false,
false,
true,
true,
};
/* Function to draw the GUI. */
private void deriveAttributes() {
// Called only in preprocessing.
for (int i = units.length - 1; i > -1; --i) {
unitAttributes[i][0] = globalX + units[i][1] * unitX;
unitAttributes[i][1] = globalY + units[i][0] * unitY;
unitAttributes[i][2] = units[i][3] * unitX - dX;
unitAttributes[i][3] = units[i][2] * unitY - dY;
textAttributes[i][0] = globalX + (units[i][1] * 2 + units[i][3]) * unitX / 2 - 8 * texts[i].length();
textAttributes[i][1] = globalY + (units[i][0] * 2 + units[i][2]) * unitY / 2 - 10;
colors[i][0] = (units[i][4] < 128) ? 255 : 0;
colors[i][1] = colors[i][0]; colors[i][2] = colors[i][0];
}
};
private void _deriveColors() {
_updateAmpVal();
for (int i = units.length - 1; i > -1; --i) {
colors[i][0] = int(_normalize(ampvalue[i], 0, 1, 255, 0));
colors[i][1] = int(_normalize(ampvalue[i], 0, 1, 255, 0));
colors[i][2] = int(_normalize(ampvalue[i], 0, 1, 255, 0));
//System.out.println(str(i) + ' ' + str(colors[i][0]));
};
};
private void drawParts() {
noStroke();
_deriveColors();
for (int i = units.length - 1; i > -1; --i) {
// Big Units.
if (units[i][4] != -1) fill(units[i][4], units[i][4], units[i][4]);
else fill(150, 200, 175);
rect(unitAttributes[i][0], unitAttributes[i][1], unitAttributes[i][2], unitAttributes[i][3], rectRad);
// Small units.
if (i != 17) {
fill(colors[i][0], colors[i][1], colors[i][2]);
for (int j = units[i][2] - 1; j > -1; --j) {
for (int k = units[i][3] - 1; k > -1; --k) {
rect(unitAttributes[i][0] + k * unitX + dX / 2, unitAttributes[i][1] + j * unitY + dY / 2, unitX - 2 * dX, unitY - 2 * dY, rectRad);
}
}
}
// Text.
int c = (units[i][4] < 128) ? 255 : 0;
fill(c, c, c);
textSize(20);
text(texts[i], textAttributes[i][0], textAttributes[i][1]);
}
};
/* Functions controlling the soundtracks. */
private static void playAll() {
// Start Playing all soundtracks.
if (isPlaying) return;
for (int i = soundfilePtr.length - 1; i > -1; --i) {
if (!muted[i]) soundfilePtr[i].play();
}
isPlaying = true;
};
private static void pauseAll() {
// Pause all soundtracks.
if (!isPlaying) return;
for (int i = soundfilePtr.length - 1; i > -1; --i) {
if (!muted[i]) soundfilePtr[i].pause();
}
isPlaying = false;
};
private static void setAmp(boolean lowerVoice) {
// Update the amplitudes for all soundtracks.
if (lowerVoice) {
for (int i = units.length - 1; i > -1; --i) {
if (i == 10) soundfilePtr[i].amp(1);
else soundfilePtr[i].amp(lowVoiceVal);
};
} else {
for (int i = units.length - 1; i > -1; --i) {
if (i == 10) soundfilePtr[i].amp(1);
else soundfilePtr[i].amp(ampVals[i] * ampValCoef);
};
}
};
/* --- Code Line 201-410 --- */
/* --- Sympathetic Orchestra by Bob Tianqi Wei, 2022 --- */
private static void _updateAmpVal() {
for (int i = units.length - 1; i > -1; --i) {
ampvalue[i] = ampPtr[i].analyze();
}
//System.out.println();
};
/* Functions recording time. */
private static void updateTime(boolean playFlag) {
long curTime = System.currentTimeMillis();
long timeElapsed = curTime - lastTime;
lastTime = curTime;
if (playFlag) playTime += timeElapsed;
}
/* Functions processing the user inputs. */
private static int _isPointingAt(Hand hand) {
ArrayList<Finger> fingers = hand.getOutstretchedFingers();
if (fingers.size() > 2 || fingers.size() == 0) return -1;
int X = int(_normalize(fingers.get(0).getPosition().array()[0], minX, maxX, 0, n_grid_X));
int Y = int(_normalize(fingers.get(0).getPosition().array()[1], minY, maxY, 0, n_grid_Y));
return lookupTable[Y][X];
}
private static boolean isOpen(Hand hand) {
return hand.getGrabStrength() <= releaseThreshold;
}
/* Temporary Codes. */
public static int isPointingAt(Hand hand) {
int ret = _isPointingAt(hand);
System.out.println(ret);
return ret;
}
/* Auxiliary Functions. */
private static float _normalize(float x, float inf, float sup, float target_inf, float target_sup) {
return (x - inf) * (target_sup - target_inf) / (sup - inf) + target_inf;
};
private static void deriveLookupTable() {
for (int i = lookupTable.length - 1; i > -1; --i) {
for (int j = lookupTable[0].length - 1; j > -1; --j) {
lookupTable[i][j] = -1;
}
}
for (int i = units.length - 1; i > -1; --i) {
for (int j = units[i][0]; j < units[i][0] + units[i][2]; ++j) {
for (int k = units[i][1]; k < units[i][1] + units[i][3]; ++k) {
lookupTable[j][k] = i;
}
}
}
};
/* Main Functions. */
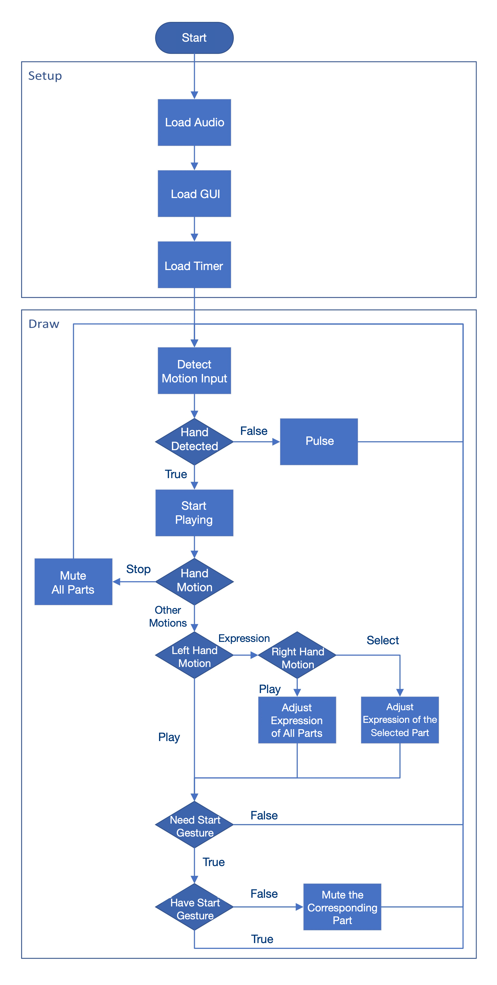
void setup() {
/* Initialize the LeapMotion and Sound objects. */
leap = new LeapMotion(this);
System.out.println("Load soundtracks.");
for (int i = units.length - 1; i > -1; --i) {
System.out.println(i);
ampPtr[i] = new Amplitude(this);
soundfilePtr[i] = new SoundFile(this, "./shortened/" + texts[i] + ".mp3");
ampPtr[i].input(soundfilePtr[i]);
ampVals[i] = 1;
}
/* Initialize the GUI. */
size(1920, 1080);
deriveAttributes();
deriveLookupTable();
/* Other Settings. */
frameRate(60);
/* Initialize Timer. */
lastTime = System.currentTimeMillis();
};
void draw() {
/* Initialize flags. */
boolean playFlag = true, lowerVoice = false;
int target = -1, tmp = 255;
states[0] = -1; states[1] = -1;
int leftHand = -1, rightHand = -1;
/* Capture user inputs. */
ArrayList<Hand> hands = leap.getHands();
int handCount = hands.size();
/* Identify the state of both hands. */
for (int i = hands.size() - 1; i > -1; --i) {
if (hands.get(i).isLeft()) leftHand = i;
else if (hands.get(i).isRight()) rightHand = i;
if (hands.get(i).isLeft()) {
if (hands.get(i).getGrabStrength() <= releaseThreshold) states[0] = 0;
else if (hands.get(i).getGrabStrength() > grabThreshold) states[0] = 2;
else states[0] = 1;
}
else if (hands.get(i).isRight()) {
int num_fingers = hands.get(i).getOutstretchedFingers().size();
if (0 < num_fingers && num_fingers <= 2) states[1] = 0;
else if (hands.get(i).getGrabStrength() > grabThreshold) states[1] = 2;
else states[1] = 1;
}
}
/* Processing the flags. */
// 1. playFlag
if (handCount == 0) playFlag = false;
// 2-. Volume related flags.
if (states[0] == 2 || states[1] == 2) lowerVoice = true;
if (!lowerVoice) {
if (leftHand != -1 && rightHand != -1) {
/*
Check if the right hand is pointing at a specific part:
If part **k** is pointed at,
the absolute Y coordinate of the LEFT HAND decides the volume of the pointed part.
If NO part is pointed at,
Check if left hand is open,
If so, the absolute Y coordinate decides the overall volume of all parts.
Else, do nothing.
*/
if ((target = isPointingAt(hands.get(rightHand))) != -1) {
ampVals[target] = max(min(_normalize(hands.get(leftHand).getPosition().array()[1], maxY, minY, 0, 1), 1), 0);
tmp = units[target][4];
units[target][4] = -1;
} else
if (isOpen(hands.get(leftHand))) {
ampValCoef = max(min(_normalize(hands.get(leftHand).getPosition().array()[1], maxY, minY, 0, 1), 1), 0);
};
};
};
///* Execute according to the flags. */
//// 1. playFlag
if (playFlag) playAll();
else pauseAll();
//// 2-. Volume related flags.
setAmp(lowerVoice);
/* Update the GUI. */
background(200);
drawParts();
float LX = 0, LY = 0, RX = 0, RY = 0;
if (leftHand != -1) {
LX = hands.get(leftHand).getPosition().array()[0];
LY = hands.get(leftHand).getPosition().array()[1];
}
if (rightHand != -1) {
ArrayList<Finger> fingers = hands.get(rightHand).getOutstretchedFingers();
if (states[1] == 0 && 0 < fingers.size() && fingers.size() <= 2) {
RX = fingers.get(0).getPosition().array()[0];
RY = fingers.get(0).getPosition().array()[1];
} else {
RX = hands.get(rightHand).getPosition().array()[0];
RY = hands.get(rightHand).getPosition().array()[1];
}
}
switch (states[0]) {
case 0:
fill(255, 200, 50);
rect(LX, LY, 30, 10, 4);
break;
case 1:
fill(50, 50, 200);
circle(LX, LY, 20);
break;
case 2:
fill(150, 50, 150);
circle(LX, LY, 3);
break;
}
switch (states[1]) {
case 0:
fill(50, 150, 100);
triangle(RX, RY, RX + 10, RY - 20, RX + 20, RY - 10);
break;
case 1:
fill(50, 100, 100);
circle(RX, RY, 20);
break;
case 2:
fill(125, 50, 125);
circle(RX, RY, 3);
break;
}
/* Some post ops. */
if (target != -1) units[target][4] = tmp;
}

Symphony orchestra stage setup
Image from https://andrewhugill.com/OrchestraManual/seating.html
The same stage setup
The graphical interface of the program is the standard stage diagram of a symphony orchestra. While respecting the conductor's habits, the brief interface retains only the necessary information to avoid distractions. Each white area is a part and each dot is a musician.
The color dynamics of each dot indicates the volume of the part. The cursor represents the two hands of the conductor. Different cursors are displayed for different hand gestures.
Final output
The complete program consists of an interactive interface and audio output.
After the program has loaded the audio, the orchestra map will display.
Lift the hands, cursors appear on the screen, and the band begins to perform.
During the performance, each part will display the performance status separately (audio visualization).
Each hand has three gestures, which refer to different functions.
Gestures and corresponding cursors:
(palm spread)
(finger)
(relax naturally)
(relax naturally)
(fist)
(fist)


The left-hand gesture adjusts the expression of the whole band. When the right hand adjusts the expression of a certain part when the right hand serves the selective function (the selected part is highlighted).
The hand (cursor) needs to appear in the part frame when a start is needed for the part. If the start is not given, it will be highlighted in red and the part will not be played.
Make a stop gesture with either hand to mute all parts.


Screenshots from the demo video


At the 41st Student Extra-curricular Academic and Scientific Works Exhibition, Tsinghua University, 2023
